Retrieval Augmented Generation
Chat with your knowledge base for accurate, context-aware answers.
Retrieval-augmented generation (RAG) is a generative AI configuration that combines an LLM with a retrieval system to pull relevant information from external sources like company documents or knowledge bases.
RAG Demo Features
RAG lets organizations use their own knowledge without retraining the underlying LLM whenever documents change, which is practical for fast-moving policies, product releases, and FAQs.

Live Data Retrieval
Connects an LLM directly to your live content and knowledge base so answers always reflect the latest updates, policies, and assets without retraining the model.

Secured & SSO Ready
Supports secure authentication flows with SSO so users can log in once and safely access both the chatbot and internal website using existing identity providers.

Robust Software Stack
Built on a modular, production-ready stack (Postgres+PGVector) that can be customized to match your infrastructure and scaled as your usage grows.
How to Access the Demo
Create Some Demo Data
Place an order on the demo site. This proof-of-concept approach allows you test the live data retrieval feature.
Sign Up with SSO
Place an order on the demo site. This proof-of-concept approach allows you test the live data retrieval feature.
Query the RAG Chatbot
Verify the chatbot can answer questions about your recent order.
Ready to get started?
Start the demo by placing an order in the shop. Once your order is complete, you’ll signup to access the chatbot so you can ask about the details.
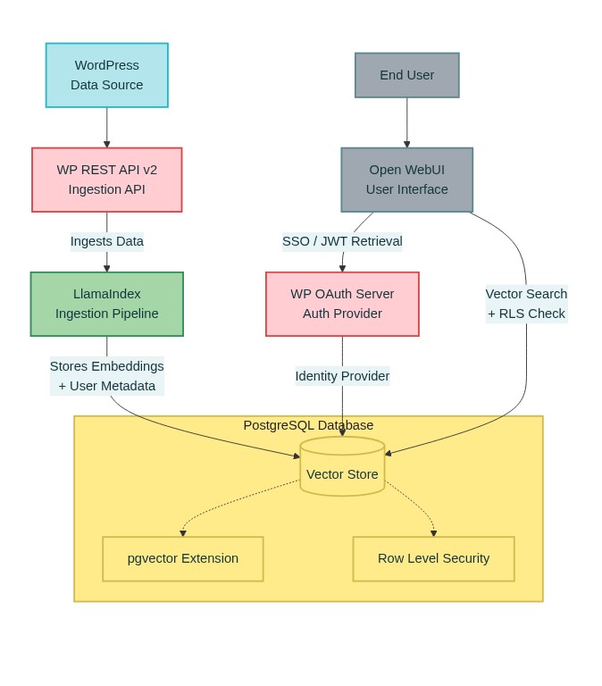
Assessing the Architecture
This architecture illustrates a secure, end-to-end data flow where WordPress content is ingested through a LlamaIndex pipeline and stored as high-dimensional embeddings in a PostgreSQL database. To ensure data privacy, the system integrates a WP OAuth provider (Authentik) for authentication, allowing the RAG process to trigger Row Level Security (RLS) checks that restrict AI responses to only the data the specific user is authorized to access.